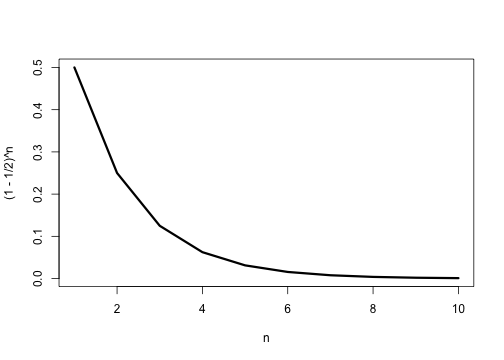
class: center, middle, inverse, title-slide .title[ # Changes in allele frequency ] .author[ ### Jinliang Yang ] .date[ ### Jan. 21, 2026 ] --- # Factors lead to changes of allele freq ### Systematic processes Predictable both in amount and in direction - __Migration__ - __Mutation__ - __Selection__ -- ### Stochastic process Arises in small populations from the effect of sampling - Predictable in amount but not in direction --- # Migration - Rate of change depends on rate of migration and difference in allele frequency between original pop and immigrants - In agriculture, can think of cross-breeding as having a similar effect as migration -- ### In mixed population after migration - `\(m\)` = proportion of new immigrants (each generation) - `\(q_m\)` = allele freq in immigrant population - `\(q_0\)` = allele freq in original pop -- `\begin{align*} q_1 & = mq_m + (1-m)q_0 \\ & = m(q_m - q_0) + q_0 \\ \end{align*}` -- Change in allele freq: `\begin{align*} \Delta q & = q_1 - q_0 = m(q_m - q_0) \end{align*}` --- # Mutation - To affect allele frequencies, a mutation has to be maintained! - New mutation = heterozygote (most commonly) - 50% chance of being passed on - After `\(n\)` generations, the probability of the allele remains `\begin{align*} (1 - \frac{1}{2})^n \end{align*}` -- <!-- --> --- # Mutation ### What is the true rate of mutation ( `\(\mu\)` )? - Depends on organism and locus -- - Human: - Point mutation (2.5 to 1 `\(\times 10^{-8}\)` mutations/locus/generation) > Neel et al 1986; Nachman and Crowell 2000 - Viruses - `\(1 \times 10^{-3}\)` to `\(1 \times 10^{-5}\)` per base/generation - SARS-CoV-2: spontaneous mutation rate of `\(1.3 \times 10^{-6}\)` (the below study found spike protein accumulated five times more mutations) > Amicone et al 2022 --- # Recurrent Mutation - Forward mutation rate __ `\(\mu\)`__ from `\(A_1\)` `\(\rightarrow\)` `\(A_2\)` - Backward mutation rate __ `\(\nu\)`__ from `\(A_1\)` `\(\leftarrow\)` `\(A_2\)` - Given the initial allele freq `\(p_0\)` for `\(A_1\)` and `\(q_0\)` for `\(A_2\)` -- - Change `\(\Delta q = \mu p_0 - \nu q_0\)` -- In equilibrium, `\begin{align*} &\Delta q = \mu p_0 - \nu q_0 = 0 \\ & \mu p_0 = \nu q_0 \\ \end{align*}` or `\begin{align*} & \mu (1- q) = \nu q \\ & q = \frac{\mu}{\nu + \mu} \\ \end{align*}` --- # Mutation - #### Mutation alone produces slow change in allele frequency - #### But, mutation may be important in some small pops (later) - #### And, mutation is the ultimate source of genetic variation --- # Selection Selection occurs due to differences in __viability__ and __fertility__ (natural or artificial) -- The contribution of offspring to the next generation is called the __fitness__ of the individual, or _selective value_. -- ### If fitness varies by genotype, selection will occur - __Directional__: favors phenotypes at one extreme of distribution range - __Stabilizing__: favors intermediate phenotypes - __Disruptive__: favors phenotypes at both extremes --- # Selection (and Fitness) - Selection coefficient ( `\(s\)` ) - The proportionate __REDUCTION__ in gametic contribution of a particular genotype _compared to the standard genotype_ - Relative fitness: `\(w = 1 -s\)` - Most fit is set to 1 -- --------- #### For example - `\(AA\)`, `\(Aa\)`, and `\(aa\)` have survival of 0.75, 0.75, and 0.5, respectively -- - Then, the relative fitness is 1.0, 1.0, and 0.67 (0.5/0.75) -- --- # Selection with dominance - Dominance needs to be accounted for when quantifying allele frequency changes with selection. - The degree of dominance influences the relative fitness of alleles. - Here dominance is with respect to fitness only. <div align="center"> <img src="dominance.png" width=350> </div> --- # Selection with dominance Here, `\(h\)` is the __level of dominance__ - It is the heterozygous effect from the fitness of the heterozygote relative to the difference between homozygotes. -- In the example, __ `\(A_1\)` is the most favorable allele__, conferring the greatest degree of fitness | Degree of dominance | `\(A_1A_1\)` | `\(A_1A_2\)` | `\(A_2A_2\)` | | :-------: | : ------ : | :-------: | :-------: | | Additive | `\(1\)` | `\(1 - s/2\)` | `\(1 - s\)` | | Partial dominance | `\(1\)` | `\(1 - hs\)` | `\(1 -s\)` | | Complete dominance | `\(1\)` | `\(1\)` | `\(1 - s\)` | | Overdominance | `\(1 -s_1\)` | `\(1\)` | `\(1-s_2\)` |