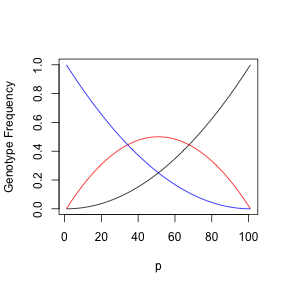
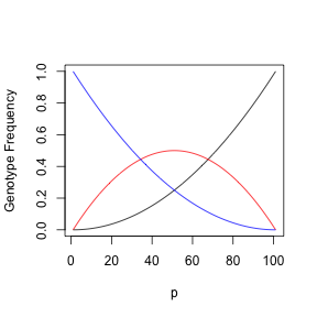
class: center, middle, inverse, title-slide .title[ # Hardy-Weinberg Equilibrium ] .author[ ### Jinliang Yang ] .date[ ### Jan. 14, 2026 ] --- # Allele and genotype frequencies .pull-left[ <div align="center"> <img src="dogs.jpg" height=150> </div> ] .pull-right[ - dog 1: AA AA __TT__ CC GG - dog 2: AA AA __CC__ CC GG - dog 3: AA AA __CT__ CC GG - dog 4: AA AA __CT__ CC GG - dog 5: AA AA __CC__ CC GG ] Consider a diploid locus segregating for two alleles ( `\(A_1\)` and `\(A_2\)` ). We usually define the less frequent allele (or minor allele) as the `\(A_1\)` allele. ### Allele frequency ( `\(p\)` and `\(q\)` ) Frequency/proportion of alleles of a particular identity at one locus ### Genotype frequency ( `\(f_{11}\)`, `\(f_{12}\)`, `\(f_{22}\)` ) Proportion of individuals with a specific genotype (combination of alleles) --- # Allele and genotype frequencies .pull-left[ <div align="center"> <img src="dogs.jpg" height=150> </div> ] .pull-right[ - dog 1: AA AA __TT__ CC GG - dog 2: AA AA __CC__ CC GG - dog 3: AA AA __CT__ CC GG - dog 4: AA AA __CT__ CC GG - dog 5: AA AA __CC__ CC GG ] Let `\(n\)` be the total number of individuals in the population. Genotype frequency of __TT__ is: ``` r n = 5 n11 = 1 f11 = n11/n f11 ``` ``` ## [1] 0.2 ``` -- The frequency of minor allele `\(A_1\)` in the population is then given by `\begin{align*} p = \frac{2n_{11}+n_{12}}{2n} = f_{11} + \frac{1}{2}f_{12} \end{align*}` --- # Hardy-Weinberg Equilibrium #### A population is in HWE if it has constant allele and genotype frequencies __from generation to generation__ - Allele frequencies in parents predict allele and genotype frequencies in offspring -- ### Caveats - A large, randomly-mating population for diploid species - No selection, no mutation, no migration, etc. --- # In Hardy-Weinberg Equilibrium If allele frequencies in parent population = `\(p\)` & `\(q\)`, then, genotype frequencies in progeny after random mating are: `\begin{align*} (p + q)^2 = p^2 + 2pq + q^2 \end{align*}` - The array of genotypes in progeny equals the square of the parental gametic array. - (sum of allele frequencies) `\(^2\)` = (sum of genotype frequencies) --- # For HWE to hold true ### NO - Migration - Mutation - Selection ### YES - Random Mating - Large Population Size -- -------- - If any condition is not met, allele and genotype frequencies in the population may (will) change. - With respect to one autosomal locus, __HWE is attained after one generation of random mating__. --- # Proof of HWE ### 1. From allele frequency in parents to allele frequency in gametes In the parent generation: | Allele/Genotype | `\(A_1\)` | `\(A_2\)` | `\(A_1A_1\)` | `\(A_1A_2\)` | `\(A_2A_2\)` | | :-------: |: ------- :| :-------: | :-------: | :-------: | :-------: | | Freq | `\(p\)` | `\(q\)` | `\(p^2\)` | `\(2pq\)` | `\(q^2\)` | --- # Proof of HWE ### 2. From allele frequency in gametes to genotype frequencies in zygotes Random union among their gametes: .pull-left[ <div align="center"> <img src="hwe.png" height=250> </div> ] ### For heterozygotes The union of A1 eggs with A2 sperms need to be distinguished from that of A2 eggs with A1 sperms. --- # Proof of HWE ### 3. From zygotes to adults Genotype frequencies would be observable unless the zygotes survive equally well. - Equal viability - Same fitness and no selection -- ### 4. From genotype freq to allele freq in progeny Given above genotype freq, allele freq for A1 allele in progeny can be calculated as: `\begin{align*} f_1 = & \frac{2n_{11}+n_{12}}{2n} = f_{11} + \frac{1}{2}f_{12} \\ = & p^2 + pq = p(p+q) =p \\ \end{align*}` --- # Relationship between allele and genotype frequencies ``` r p = seq(0, 1, by=0.01) q = 1 - p f11 <- p^2 f12 <- 2*p*q f22 <- q^2 plot(f11, type="l", col="black", xlab="p", ylab="Genotype Frequency") lines(f12, col="red") lines(f22, col="blue") ``` <!-- --> --- # Relationship between allele and genotype frequencies <!-- --> - Maximum frequency of heterozygotes occurs when p = q = 0.50 - Frequency of heterozygotes cannot be greater than 0.50 - When allele frequency is low, that allele occurs predominantly in heterozygotes --- # How do we determine if a locus is in HWE? ### First, why do we care? - One Locus? - Across multiple Loci? -- ### Is your answer different if it is just one locus vs multiple loci? - One Locus --- Estimate freq of recessive alleles - How many people carry a disease - Across multiple Loci - Which locus is affected by selection (or something else)? --- # Chi-squared test of HWE `\begin{align*} \chi^2 = \sum{\frac{(Obs - Exp)^2}{Exp}} \end{align*}` -- ### Example: M-N blood groups | Genotype | `\(MM\)` | `\(MN\)` | `\(NN\)` | Total | | :-------: |: ------- :| :-------: | :-------: | :-------: | | Observed | `\(84\)` | `\(131\)` | `\(216\)` | `\(431\)` | -- #### Using HWE to calculate expected values `\begin{align*} f_M = & \frac{2n_{MM}+n_{MN}}{2n} = \frac{2 \times 84 + 131}{2 \times 431} = 0.35 = p \\ f_N = & 0.65 = q \\ \end{align*}` -- | Genotype | `\(MM\)` | `\(MN\)` | `\(NN\)` | Total | | :-------: |: ------- :| :-------: | :-------: | :-------: | | Observed | `\(84\)` | `\(131\)` | `\(216\)` | `\(431\)` | | Expected | `\(p^2 \times 431=53\)` | `\(2pq \times 431=196\)` | `\(q^2 \times 431=182\)` | `\(431\)` | --- # Chi-squared test of HWE | Genotype | `\(MM\)` | `\(MN\)` | `\(NN\)` | Total | | :-------: |: ------- :| :-------: | :-------: | :-------: | | Observed | `\(84\)` | `\(131\)` | `\(216\)` | `\(431\)` | | Expected | `\(p^2 \times 431=53\)` | `\(2pq \times 431=196\)` | `\(q^2 \times 431=182\)` | `\(431\)` | -- ### Null hypothesis (H0): population is in HWE `\begin{align*} \chi^2 = & \sum{\frac{(Obs - Exp)^2}{Exp}} \\ = & \frac{(84-53)^2}{53} + \frac{(131-196)^2}{196} + \frac{(216-182)^2}{182} \\ = & 46 \\ \end{align*}` - Degrees of freedom (df) = n-k (#genotype - #alleles) =1 - Critical values of `\(\chi^2\)` with 1 df is `\(3.84\)` at `\(\alpha=0.05\)` and `\(6.63\)` at `\(\alpha=0.01\)`. -- Our value of `\(\chi^2 > 3.84\)`, therefore, we reject H0 and conclude that the population is NOT in HWE. --- # Chi-squared test of HWE | Genotype | `\(MM\)` | `\(MN\)` | `\(NN\)` | Total | | :-------: |: ------- :| :-------: | :-------: | :-------: | | Observed | `\(84\)` | `\(131\)` | `\(216\)` | `\(431\)` | | Expected | `\(p^2 \times 431=53\)` | `\(2pq \times 431=196\)` | `\(q^2 \times 431=182\)` | `\(431\)` | ``` r nMM = 84; nMN = 131; nNN = 216 n = nMM + nMN + nNN p = (2*nMM + nMN)/(2*n) # M allele freq q = 1- p # N allele freq obs = c(nMM, nMN, nNN) exp = c(p^2, 2*p*q, q^2)*n stat <- sum(((obs-exp)^2)/exp) stat ``` ``` ## [1] 46.70601 ``` ``` r # pchisq gives the distribution function 1 - pchisq(stat, df=1) ``` ``` ## [1] 8.247514e-12 ``` #### Note that chisq.test is not suitable for HWE as it computes the df as 2 --- # Test for HWE ### Chi-squared test - Expected count should be `\(≥5\)` per category - If allele frequencies are low and/or sample size is small results may be erroneous -- ### Exact Test for HWE Using the multinomial probability equation: `\begin{align*} p(data) = \frac{n!}{n_{11}!n_{12}!n_{22}!}p^{2n_{11}}q^{2n_{22}}(2pq)^{n_{12}} \end{align*}` ``` r exact.t <- function(n11, n12, n22){ n <- n11 + n12 + n22 p <- (2*n11 + n12)/(2*n) q = 1 - p prob1 <- factorial(n)/(factorial(n11) * factorial(n12) * factorial(n22)) prob2 <- p^(2*n11)*q^(2*n22)*(2*p*q)^n12 return(prob1*prob2) } exact.t(n11=2, n12=40, n22=2) ``` ``` ## [1] 2.893707e-09 ``` --- # Wigginton et al, 2005 [Am J Hum Genet 76:887-883](http://www.ncbi.nlm.nih.gov/pmc/articles/PMC1199378/) .pull-left[ <div align="center"> <img src="extest.png" height=400> </div> ] -- .pull-right[ - Type1 error for Chi-squared (blue) and extact test (red) for HWE - Both tests are better with higher minor allele freq and larger sample - Chi-squared test has inflated type I error - Exact test is always conservative while Chi-squared can be conservative or __anti-conservative__ ] --- # Work with your own data ``` r # This code implements an exact SNP test of Hardy-Weinberg Equilibrium as described in # Wigginton, JE, Cutler, DJ, and Abecasis, GR (2005) A Note on Exact Tests of # Hardy-Weinberg Equilibrium. American Journal of Human Genetics. 76: 000 - 000 # NOTE: return code of -1.0 signals an error condition source("http://csg.sph.umich.edu/abecasis/Exact/snp_hwe.r") data <- data.frame(HET=c(100, 57, 31), HOM1=c(3, 14,32), HOM2=c(5, 50,51)) test_markers <- function(data){ data$pval <- -9 for (i in 1:nrow(data)){ data$pval[i] <- SNPHWE(data[i, 1], data[i, 2], data[i, 3]) } return(data) } test_markers(data) ``` ``` ## HET HOM1 HOM2 pval ## 1 100 3 5 6.195094e-21 ## 2 57 14 50 8.422798e-01 ## 3 31 32 51 2.563773e-06 ```